For several years now, my approach to my summer reading has centred around looking for diagrams of sustainability. The collection, now of 1100 diagrams is here. This year the search got harder, not because the images are harder to find, but the opposite, the field is exploding, and it is becoming quite challenging to find genuiely novel approaches. I continute to exclude diagrams of sustainable mechanisms (solar panels etc) but include the burgeoning work on transisitions and transformations where the model tells us something about the nature of sustainability itself.
There is also a trend to name the ideas something other than sustainability, and often described in contrast to sustainability, despite it bein, to my mind at least, clearly sustainability. So I have included diagrams of regenerative approaches as counting as sustainability – if if they contrast themselves against an absurdly narrow “nothing changes” definition of sustainability.
I’m only about 2/3rds of my way though the notes I took over the holidays, but I’ve reached a milestone, so here they are.
(see also these bonus images that I liked but were either not close enough to sustainability, or too close to something we already have).
1001. Green new deal (War on Want, 2025)
A new set of pillars?

1002. Mina Prosperity (Relief Centre 2020)

1002. Surface in a bigger space (Open Risk Management 2021)
The vertical axis captures environmental strain (defined holistically).

1003. Flourishing economies with inverted Maslow (Open Risk Management 2021)

1004. Accountability (Zyznarska-Dworczak 2020)

1005. H/V I-C sustainable consumption model (Rahman 2021)

1006. Sustainable performances imply that interactions between socio-ecological components satisfy specific standards (Scammacca 2022)

1007. Weighted pathways (Moallemi et al. 2022)

1008. Felix model (Moallemi et al. 2022)

1009. Transformation via complementary systems change (Moallemi et al. 2022)

1010. Liquid modernity (Bowman & Yaxley 2021)

1011. Ethical business initiatives (Ethical Design)

1012. Values frames (van Noordwijk 2023)

1013. Realization of a “prosperous” society where people can live with peace of mind and a spiral increase in corporate value (Toyobo 2023, pdf)

1014. Sensemaking for entangled urban social, ecological, and technological systems in the Anthropocene (Chester et al. 2023)

1015. Entangled Sensemaking (Chester et al. 2023)

1016. Relational turn (Himes and Dues 2024)

1017. Terminal (Osberg 2024)

1018. Peas in our time? (Harmáčková 2023)

1019. Relational sustainabilities relationships (West et al. 2024)

1020. Nature’s contribution to people (Locatelli et al. 2023)

1021. Nature Futures (yes again, different diagram) (Oostvogels et al. 2024)

1022. Ecosystem Services Justice (Langemeyer et al. 2024)

1023. Dreamcatcher – indigenous values (Menzies et al. 2024)

1024. Indigenous futures thinking (Cheok 2025)

And bonus

1025. Empathy for the planet through participatory ecological storytelling. (Talgorn and Ullerup 2023)



1026. Four mottos (Gonzales 2025)

1027. MAMA (Gonzales 2025)

1028. Colourful pathways (Gonzales 2025)

1029. Metaphorical (Saglietti 2026)
Prefiguration of desirable futures by envisioning different aspects of futures imaginaries and developing coherent transformative strategies to enact and embody such futures in the present.

1030. Slices of doughnut (Gupta et al., 2024)

1031. Pillars of Justice! (Rockstrom et al, 2025)

1032. Five extraordinary turnarounds (Earth4All.life)


1033. Space Sustainability (Ćirković and Wood, 2025)

1034. Butterfly (Davelaar 2021) See also #633

1035. Feeling the nature (Ballarotto et al., 2025)

1036. Green as intersection of sustainable, environment and practices (in sense of Green Aviation) (Saade et al., 2025)

1037. Virtous circle (Strandberg 2015)

1038. The Greek Good Life (StoicCompass)
THE GOAL OF LIFE, according to most Hellenistic philosophies was to achieve Eudaimonia, meaning a good spirit, a flourishing life, or well-being. Zeno, the founder of the Stoa, defined it as a good flow of life, a life lived in accordance with Nature.

1039. Industrial sufficiency (Schmidhäuser et al. 2024)


1040. Mangrove (again but different) ( Baur et al., 2025)

Mangels made another version for the university website:

Its based on this mangrove-trunk as a model of the food system. (My botanist spidey senses are twitching, but I’ll try and let it go).

1041. Growing Tree (Rathwell et al., 2025)

1042. Emerging from a pile of ecosystem services and local culture (Yang and Sato 2025)

1043. Authentic leadership (Akinwalere et al., 2025).

1044. Opt, Sus, Safe (Barfuss al., 2018)

1045. Three basins (Anderies et al., 2022) (“A” in this figure is the same as #410)
Humanity now faces critical decisions about navigating to the left (and how abruptly) or to the right.

1046. Pillars, but as dimensions with interactions. (Fazle 2025)
Integrated Sustainability Model (ISM) illustrating the dynamic interactions among economic (E), social (S), and environmental (Env) dimensions. Note: The inner ring denotes adaptive capacity drivers (policy coherence, stakeholder engagement, technological innovation, and resilience), while the new outer ring highlights the four core principles of the Synergistic Resilience Theory (Mutual Reinforcement, Adaptive Capacity, Co-evolution, and Contextual Integration). Red arcs represent planetary and social boundary constraints.

1047. Taoist-Inspired Multidimensional Framework for Sustainability Transitions (Liang and Segalas, 2025)
(Three in a row because there is too much for one item)

1048. Deep and Shallow Interventions (Liang and Segalas, 2025)

1049. Intervention points (Liang and Segalas, 2025)

Example 1: Totnes

Example 2: Living Lab

1050. Cosmotechnic (Wernli and Chan, 2023)

Applied to foodwaste:

1051. Harmonised CoCoCon (Zhao, 2025)
This reciprocity among Me Harmony, We Harmony, and Eco Harmony creates a virtuous cycle where enrichment in one amplifies the others, leading to an upward spiral of grand harmony and sustainability.

1052. Ternary plots of sustainability, security and resilience (Krueger et al., 2020)
(Doesn’t really define sustainability, but included for notion of “externalised sustainability”).


1053. Landscape sustainability science framework (Wu et al.,2025. See also #945)

1054. Can’t go past a nice tree (Winkler et al – Lancet Commission, 2025)

1055. Metacoupling framework (Liu 2023)

1056. Transformations of couples (Liu 2023)

1057. Generalised Metacoupling (Mayer et al. 2025)

1058. Coupling applied – to water in China (Su et al, 2022)
Ecological value:

Ecological risk

Benefit of metacoupling:

1059. Coupled systems. Yes, again, but included because of the embedding of the SDG ring into a systems diagram, with flows between SDGs. (Zhao et al., 2020)

1060. Sustainability on the moon? Synergistic approaches. (
Note the ecological criteria and human criteria still pulling in opposite directions.

1061. Icons of sustainable architecture (Daugelaite et al., 2021)

I have a guideline about not including applications of sustainability in the collection (so no diagrams of rooftop solar systems etc), but I think this brings sustainability as a system to a respresentation of a place.
The images were derived from a model that explores relationships in different forms of sustainability and a set of questions of assessment of aesthetic expression.

Then these icons were then applied in design – essentially making the diagram of the buildings into a functioning systems model of sustainability (of course more than the system inherent in the buildings themselves).

1062. Sustainable, not heroic (defining sustainable by what it isn’t) (Krawczyk and Braun, 2025)

1063. Looks pretty steep for a tractor (Kotowska et al., 2025)

1064. System traps (Søgaard et al., 2024)
(key to numbered traps in supplementary data) 065. Regeneration and resilience (Fischer et al., 2026)


1066. Snails – metaphors of sustainable change (Saglietti et al., 2026)

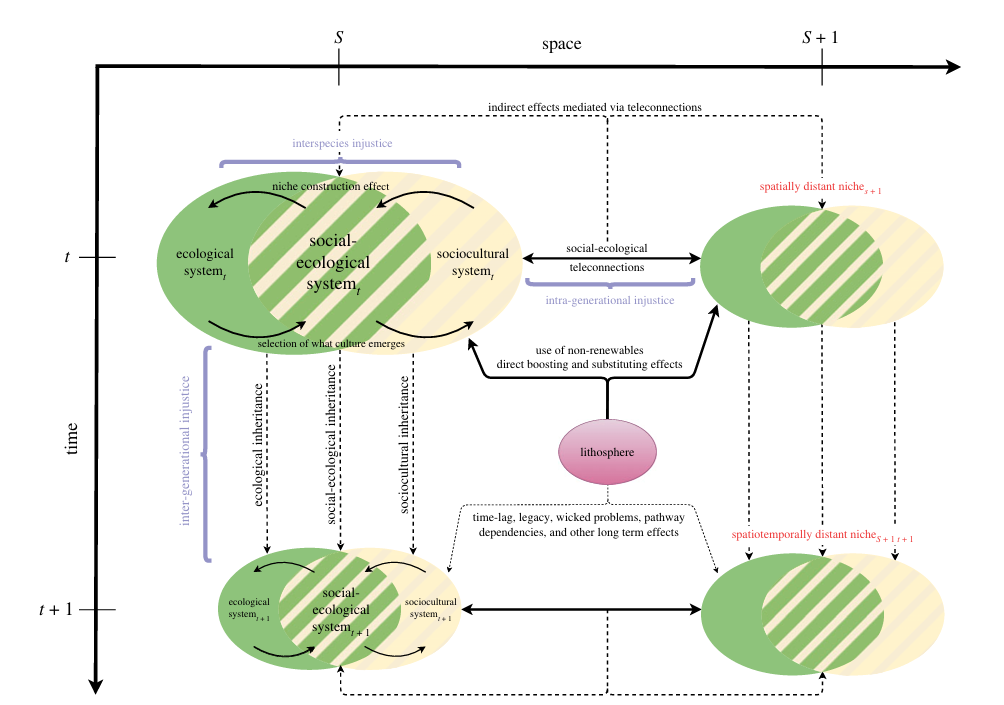
1067. Socio-ecological niche construction (Dorninger et al., 2023)
The extended industrial social-ecological niche construction framework. The temporal dimension is extended by a spatial dimension to capture interdependencies with spatially distant niches. The effects of accessing the lithosphere for non-renewables are indicated for all niches, however they differ for current and future generations. Curly brackets in blue indicate potential sustainability issues emerging from industrial niche construction: indicated as potential injustices within current generations (intra-generational injustice), between current and future generations (inter-generational justice), as well as human and non-human species (interspecies justice). Note that spatial and temporal distance is indicated by smaller-sized system ovals.

1068. Transformative system change in society-nature relationships (Orr and Burch, 2025)

1069. Leveraging regenerative discourses for transformation (Gordon et al., 2021)
(Included because I think it applies beyond agriculture).

1070. Different themes in regnerative agriculture (Gordon et al. 2023)
(ditto)

1071. A relational sphere of influence framework for disaster resilience with transformative pathways for sustainability (Davis et al. 2024, Says is after Naito 2022 but doesn’tlook like it to me)

1072. Complex Adaptive Systems theory with Service-Dominant logic resulting in a triple helix (Saviano et al., 2025)

1073. Ubuntu Su Stana Bi Lit y (van Norren 2020)
Abstract Being (Bu) and Life Force Being (Ntu): u-Bu-Ntu underlying all things. Ki-Ntu/Bi-Ntu
(nature), Ha-Ntu (time&space), Ku-Ntu (quality), Mu-Ntu/Ba-Ntu (people)

1074. Ubale Ubuntu (Khomba, 2024)
(A relationship-based model over a strong sustainability?)

1075. Ecuadorian Buen Vivir wisdom is contained in the Andean cross (Van Norren 2020)
Balancing the inner, current and upper world, corresponding with emphatic care (heart), work (hands) and wisdom (head) (integrality); departing from families within communities and regions, which pray to (and respect) nature, sun and moon, and Great Spirit (relationality), while balancing the masculine and feminine in all life forms as complementary and living in reciprocity.

1076. The relational premise of Ubuntu Personhood (Kyei-Nuamah and Peng, 2024)
Ubuntugogy

1076. More-than-human solidarity (Tschakert, 2022)
Heuristic for an inclusive, more-than-human-solidarity, with four types of encounters to engage with Distant and Unknown Others beyond familiar and valued Known Others, with increasing levels of recognition and commitment. The further away from the Self and the Known Other, not just in physical distance but in our ability to engage across difference, the greater the effort needed to enact empathy and responsibility.

1077. Strongly multispecies (Ruppreecht et al., 2020)

1078. Definition by scenario (Ruppreecht et al., 2020)

1079. Tetrahedra and Logics of sustainability (Janschitz and Zimmermann 2010)

1080. Post-growth transitions (Bärnthaler et al., 2025)
The red ‘explosions’ highlight key conjunctural tensions that could drive regime shifts and serve as entry points for the next best steps.
(Defining sustainability by means of routes to get there, and the alternatives that it isn’t)

1081. Post Growth Toolkit – The Game (https://disnovation.org/pgtk_game.php)
Now look carefully at the game board: it presents “The 10 Pillars of Capitalism”, and each pillar is defined by a set of hashtags. In the center of the board, a “Virtuous Circle” offers counterpoints to each pillar….
To what extent does the Virtuous Circle in the center help you project your object (eg a metal screw, shipping container, wheat) into a desirable future?…
Let your imagination run wild and invent the new habits, relationships, experiences, and interests that this absence,or radical transformation, would allow.

1082. Sustainability cubed (McGreevy et al., 2026)
Socio-spatial post-growth transformation strategies. Dark cubes indicate intersections of three aspects: transformational (left), social (bottom), and spatial (bottom right).

1083. Periodic Table of Sustainability (Akepa)
Is the table arrangement offering additional levels of understanding? Not really. Fun though, so it’s in.

1084. Antifragile (Willshire, 2023)

1085. Spirals of development (Beck and Roemischer, 2002)

1086. Regenerative thriving forever (https://regenerativemanaging.com/)

1087. Regenerative framework (Roggema and Junco, 2024)
(The paper has a sequenced build)

Taking off a layer so it is easier to read:

1088. Regenerative Mindset Wheel (https://www.thinkplaceglobal.com, 2023)
(A sequence of accumating pillars?)

1089: Regenerative (based on slices of apples?) representing living systems (Warden, 2022)


1090: Signal distortions (Aracil, 2025)

1091: Beyond Carbon Tunnel Vision (Meidl and Medlock, 2023)

1092: Hope and imagination for Response-able agency (Hultin, 2025)

1093: Human-nature resonance (Artmann, 2023)

1094: Post extractivist (War on Want, 2019)

1095: Nature positive (ICMM 2023)

1096: Nature Futures Framework (Schmitt et al., 2025)
(and b: three horizons, and c: positioing of some research groups).

1097: Empathetic Thinking Holistic Framework (Fleming, 2022)

1098: Neo-animist (Helkkula and Arnould, 2022)

1099: At the same time (Tàbara, 2023)
Moving towards regenerative development pathways depends on the extent to which human-systems interactions contribute to improving and restoring both social and biophysical capitals at the same time (Q1). In quadrants Q2 and Q3 social-ecological systems are instable and tend to move toward negative development pathways or negative basins of attraction, eventually leading to degenerative vicious circles of development (Q4). In Q4 not only future opportunities for human welfare, dignity and equity are reduced, but also the basic conditions that make life possible on Earth are undermined. Achieving a net-positive tipping point leading towards Q1 requires deep transformations in social-environmental practices at different levels of agency and also in the ways humans conceive and perform all SEIC subsystems’ interactions.


Posted on February 26, 2026
0